Verstehen von Ereignissen mit dem Native SDK für iOS

In diesem Thema lernen Sie die häufigsten Ereignisse kennen, die vom Native SDK für iOS ausgelöst und abgehört werden.

Überblick

Das native SDK verwendet Delegierung, um auf Benutzeraktionen und Videowiedergabeereignisse zu reagieren. Die Delegatmethode für Lebenszyklusereignisse bietet Ereignisse, um Änderungen im Wiedergabestatus zu signalisieren.

iOS-Frameworks

Ihre iOS-App ist eine Kombination aus benutzerdefiniertem Code, dem Native SDK-Framework und den Systemframeworks. Diese Frameworks verwenden ein Model-View-Controller-Entwurfsmuster zusammen mit Delegierung, um Funktionen für Ihre App bereitzustellen.

Model-View-Controller-Entwurfsmuster
Model-View-Controller-Entwurfsmuster

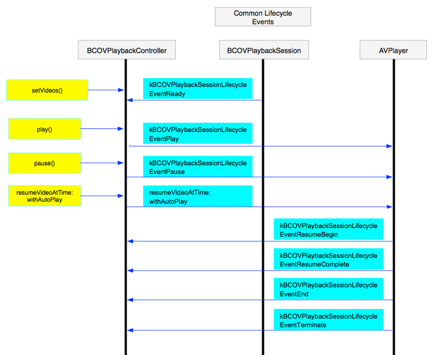
Häufige Lebenszyklusereignisse

Dieses Diagramm zeigt einige der häufigsten Lebenszyklusereignisse und ihre Interaktion mit den Komponenten im Brightcove Player SDK für iOS.

Häufige Lebenszyklusereignisse
Häufige Lebenszyklusereignisse

Lebenszyklusereignisse

Sie können die Lebenszyklusereignisse aus dem Brightcove-Player-SDK für iOS abhören und darauf reagieren. Die aktuellste Liste der Ereignisse zusammen mit den zugehörigen technischen Hinweisen finden Sie unter BCOVPlaybackSession.h Datei.

  • kBCOVPlaybackSessionLifecycleEventReady
  • kBCOVPlaybackSessionLifecycleEventFail
  • kBCOVPlaybackSessionLifecycleEventPlay
  • kBCOVPlaybackSessionLifecycleEventPause
  • kBCOVPlaybackSessionLifecycleEventPlayRequest
  • kBCOVPlaybackSessionLifecycleEventPauseRequest
  • kBCOVPlaybackSessionLifecycleEventFailedToPlayToEndTime
  • kBCOVPlaybackSessionLifecycleEventResumeBegin
  • kBCOVPlaybackSessionLifecycleEventResumeComplete
  • kBCOVPlaybackSessionLifecycleEventResumeFail
  • kBCOVPlaybackSessionLifecycleEventEnd

  • kBCOVPlaybackSessionLifecycleEventPlaybackStalled
  • kBCOVPlaybackSessionLifecycleEventPlaybackRecovered
  • kBCOVPlaybackSessionLifecycleEventPlaybackBufferEmpty
  • kBCOVPlaybackSessionLifecycleEventPlaybackLikelyToKeepUp

  • kBCOVPlaybackSessionLifecycleEventTerminate
  • kBCOVPlaybackSessionLifecycleEventStartCastSession
  • kBCOVPlaybackSessionLifecycleEventEndCastSession
  • kBCOVPlaybackSessionLifecycleEventError

  • kBCOVPlaybackSessionLifecycleEventBumperEnter
  • kBCOVPlaybackSessionLifecycleEventBumperExit
  • kBCOVPlaybackSessionLifecycleEventBumperPause
  • kBCOVPlaybackSessionLifecycleEventBumperResume
  • kBCOVPlaybackSessionLifecycleEventBumperProgress
  • kBCOVPlaybackSessionLifecycleEventBumperFailedToPlayToEndTime
  • kBCOVPlaybackSessionLifecycleEventPropertiesKeyBumperVideo
  • kBCOVPlaybackSessionLifecycleEventPropertiesKeyBumperProgress

  • kBCOVPlaybackSessionLifecycleEventAdSequenceEnter
  • kBCOVPlaybackSessionLifecycleEventAdSequenceExit
  • kBCOVPlaybackSessionLifecycleEventAdEnter
  • kBCOVPlaybackSessionLifecycleEventAdExit
  • kBCOVPlaybackSessionLifecycleEventAdProgress
  • kBCOVPlaybackSessionLifecycleEventAdPause
  • kBCOVPlaybackSessionLifecycleEventAdResume
  • kBCOVPlaybackSessionLifecycleEventAdSkipped

  • kBCOVPlaybackSessionLifecycleEventThumbnailAssetFailedToLoad
  • kBCOVPlaybackSessionEventKeyError
  • kBCOVPlaybackSessionEventKeyPreviousTime
  • kBCOVPlaybackSessionEventKeyCurrentTime
  • kBCOVPlaybackSessionEventKeyCuePoints

  • kBCOVPlaybackSessionErrorDomain
  • kBCOVPlaybackSessionErrorCodeLoadFailed
  • kBCOVPlaybackSessionErrorCodeFailedToPlayToEnd
  • kBCOVPlaybackSessionErrorCodeNoPlayableSource
  • kBCOVPlaybackSessionErrorCodeWifiUnavailable

Sie haben jetzt ein grundlegendes Verständnis des Brightcove Player SDK für iOS. Als Nächstes können Sie die Schritte zum Erstellen einer App ausführen, die das Player SDK verwendet.